文章
19
标签
8
分类
4
首页
时间轴
标籤
分类
杂谈
说说
照片
清单
友链
关于
alsPP的小站
西南科技大学数据库
返回首页
首页
时间轴
标籤
分类
杂谈
说说
照片
清单
友链
关于
西南科技大学数据库
发表于
2025-02-06
|
更新于
2025-02-06
|
work
|
浏览量:
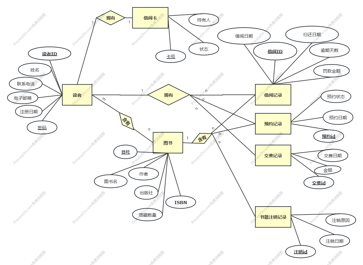
实验一
系统用例图
er图
实验报告[包含源码]
实验二
实验报告[包含源码]
实验三
实验报告[包含源码]
实验四
实验报告[无源码,主在命令行进行操作]
文章作者:
alsPP
文章链接:
https://aliplin.github.io/2025/02/06/%E8%A5%BF%E5%8D%97%E7%A7%91%E6%8A%80%E5%A4%A7%E5%AD%A6%E6%95%B0%E6%8D%AE%E5%BA%93/
版权声明:
本博客所有文章除特别声明外,均采用
CC BY-NC-SA 4.0
许可协议。转载请注明来源
alsPP的小站
!
大三上
上一篇
西南科技大学数据挖掘
理论课课程作业一 大作业[源码以及课程报告csdn下载] 实践课源码CSDN下载 实验一 实验二 实验三
下一篇
西南科技大学C++
理论课源码CSDN中获得
相关推荐
2025-01-30
西南科技大linux作业
实验一&课后作业一 实验二&课后作业二 实验三 实验四 实验五 实验六 实验七 实验八&课后作业八 实验九
2025-02-06
西南科技大学C++
理论课源码CSDN中获得
2025-02-07
西南科技大学信息隐藏
作业一[答辩]:文法类隐写与分析技术的实现选择的实验图片对象最好是BMP格式的灰度图,RGB彩色图其实是不标准的,只是为了方便国人认知。 头文件隐写信息是隐写到保留字[四个字节]中,隐写的信息量很小,检测是否存在隐写也只需要与保留字进行比较并提取隐写信息即可。 尾部影响是在文件末尾追加即可,这里检测隐写我们需要利用到BMP头部信息中的BITMAPFILEHEADE数值,该数值后就是隐藏信息。 在数据区进行隐写需要注意的是BMP文件头一般是54个字节,但实际上文件头后还有调色板,用于存储颜色信息,如果直接从文件头后开始隐写信息,会修改调色板的信息,从而过于影响图片呈现效果。 我们需要利用文件头中的数据偏移数值[bfoffbits],以确定像素数据的起始位置,该值是DWORD类型,需要小端读取。 该实验报告使用的是彩色图片,大家可以读取图片是转化为灰度图像。 实验报告: 源码:西南科技大学信息隐藏实验一:文法类隐写与分析技术的实现资源-CSDN下载 作业二[答辩]:数字图像空域隐写与分析技术的实现图片选取很关键,选择标准图像答辩更好通过。 卡尔分析只要在...
2025-02-06
西南科技大学数据挖掘
理论课课程作业一 大作业[源码以及课程报告csdn下载] 实践课源码CSDN下载 实验一 实验二 实验三
2025-02-07
西南科技大学网络安全
实验一:网络资源信息收集实验内容分为两部分:一是已有的信息收集网站,二是通过攻击机收集宿主机信息。 第二部分的前提必须是攻击机与宿主机在一个网段下,使用三台虚拟机互相进行攻防,需要用到Nmap和wireshark工具。 使用仅主机模式构建一个封闭环境,虚拟机只能和主机之间进行通信,此时虚拟机是无法连接上外网的,这样实验结果就仅会与虚拟机之间与虚拟机和主机之间的通信有关,而与网络中的其他主机无关,使用桥接模式理论上也许可以,但虚拟机可以访问外网,此时Nmap 和 Wireshark 的运行结果很可能会受到网络中其他主机以及其他主机之间的通信的影响。 准备好环境后就可以进行nmap扫描,重点是观察到三次握手的流量包。 实验报告: 实验二:口令破解实验内容分为两部分:一是本地口令破解,二是远程服务器口令破解。 注意win7若无法安装vmtools,则是由于下载的镜像缺少补丁。 LC5软件是与系统绑定的,若安装失败需要重新安装需要重新安装虚拟机。 实验报告: 实验三:ARP欺骗实验报告: 实验四:虚...
2025-02-06
西南科技大学计算机网络
大作业拓扑图如下: 拓扑图源文件csdn下载,注意修改IP网段号进行实验。
alsPP
都怪夏天
文章
19
标签
8
分类
4
Follow Me
公告
网站精装修ing...
目录
1.
实验一
2.
实验二
3.
实验三
4.
实验四
最新文章
2024春秋杯&御网杯冬季赛部分WP
2025-07-30
AWD—Attack With Defence
2025-07-30
GO语言学习记录
2025-07-30
2025年第22届信息安全与对抗技术竞赛线上挑战赛部分wp
2025-07-29
西南科技大学信息安全综合实践
2025-07-29